麻六记酸辣粉被曝贴牌生产消费者还会买吗

麻六记酸辣粉被曝贴牌生产,引发消费者关注,近日,有报道称知名品牌的麻六记酸辣粉存在贴牌生产情况,引发...

蚂蚁金服上市时间确定

蚂蚁金服上市时间已确定,该公司计划上市,具体时间已经公布,其上市计划备受关注,因为蚂蚁金服是中国领先...

精选导读

瑞众保险两家支公司遭罚,今年已累计收到14张罚单,涉嫌弄虚作假引发关注

瑞众保险两家支公司因“弄虚作假”被罚,今年已累计收到14张罚单,摘要内容应简洁明了,突出主要信息,如涉及的公司、违规行为以及处罚情况,摘要可写为:“瑞众保险两家支公司因违规操作被处罚,涉及弄虚作假行为,今年已累计收到14张罚单,表明监管部门对该公司违规行为持续保持高压态势。”...

双雄挑战英伟达,能否突破算力垄断?

本文主要探讨双雄围堵能否突破英伟达的算力垄断,随着人工智能的发展,算力成为关键资源,英伟达在GPU算力领域占据领先地位,竞争对手也在积极追赶,试图打破这一垄断,本文分析了英伟达的算力优势以及双雄的挑战和策略,探讨他们能否成功突破英伟达的垄断地位,阅读本文摘要,读者可迅速了解全文的核心内容和主要观点。...

揭秘未来风口,AI原生、物理AI与世界模型,谁将成为2026年人工智能领军力量?

本文探讨了未来人工智能领域的发展趋势,重点关注AI原生、物理AI和世界模型等技术方向,文章预测,未来几年人工智能领域将迎来新的风口,但具体哪个方向将成为最强风口尚不确定,文章旨在让读者了解当前人工智能领域的最新动态和前景,以引发更深入的讨论和研究。...

消费 更多

泡泡玛特后继有企,富豪加持的新一轮上市热潮

泡泡玛特后继有企,富豪加持的新一轮上市热潮

股票 更多

易烊千玺,更想做个晚熟的影帝之路

易烊千玺,更想做个晚熟的影帝之路

公司

更多

财经

更多

财经

更多
步步高系人员调整,张源离开大千生态,段永平兄长接任董事长职务

步步高系人员调整,张源离开大千生态,段永平兄长接任董事长职务

步步高系统人员变动,张源离开大千生态,由段永平的兄长接任董事长,此次人事变动反映了公司内部管理层调整,未来走向引人关注,摘要字数在控制范围内,简洁明了...

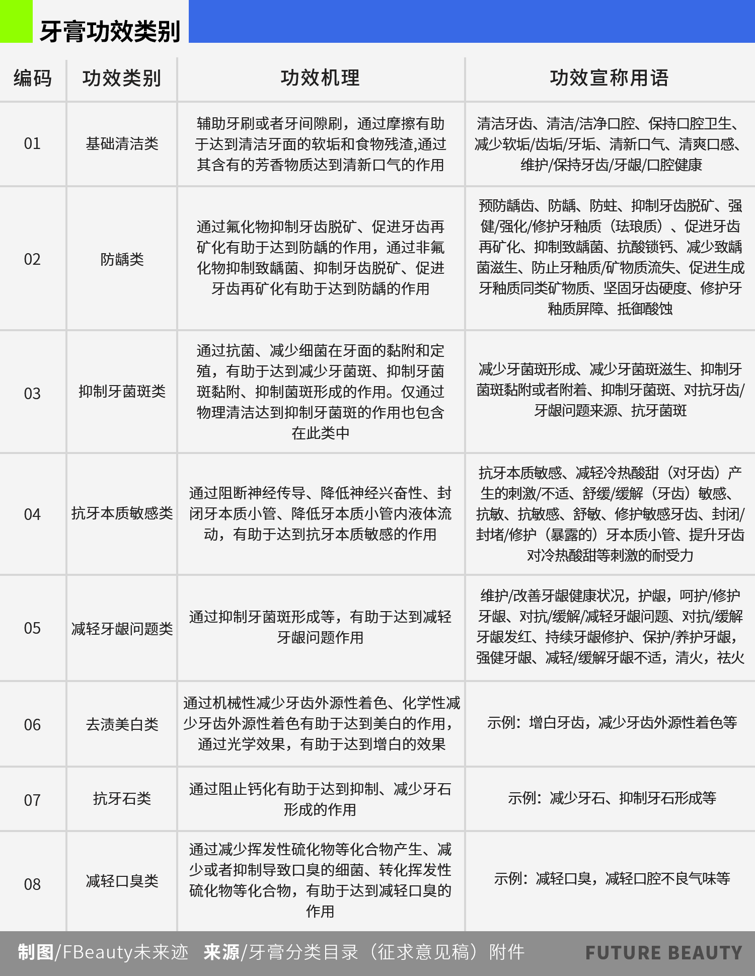
牙膏功效时代来临之际,企业应如何备战?

牙膏功效时代来临之际,企业应如何备战?

牙膏市场即将进入“功效时代”,企业在此前夜需做好多方面准备,包括深入研究市场需求,明确牙膏功效与消费者需求的契合点;加强技术研发,提升产品功效与品质;...