衢州东峰联手子公司及关联方,共投资9.8亿设立新企业
衢州东峰计划与子公司及关联方共同出资9.8亿元,设立一家新企业,此举旨在拓展业务、增强公司实力,新企业的设立将为公司带来新的发展机遇,促进公司的长期发展,摘要简洁明了,使读者能够迅速了解全文主要内容。
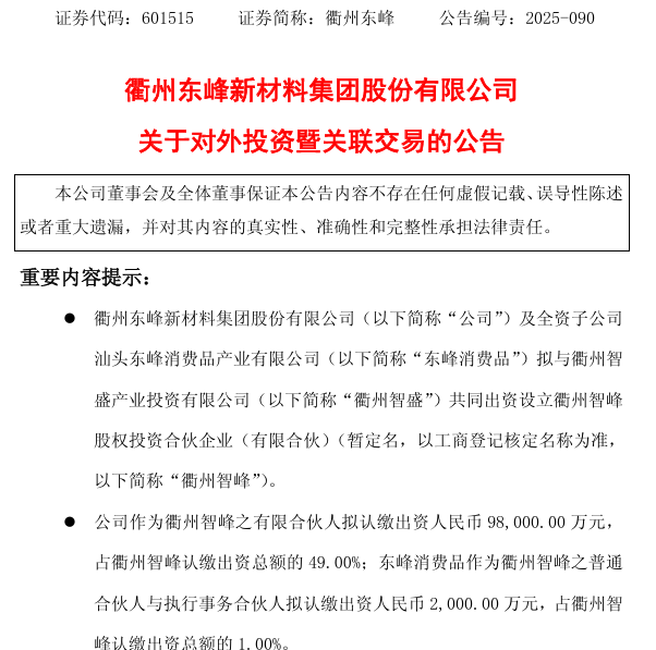
11月28日晚间,衢州东峰(601515.SH)发布公告,公司及全资子公司汕头东峰消费品产业有限公司(简称“东峰消费品”)拟与衢州智盛产业投资有限公司(简称“衢州智盛”)共同出资设立衢州智峰股权投资合伙企业(有限合伙)(简称“衢州智峰”)。公司作为衢州智峰之有限合伙人拟认缴出资9.8亿元,占衢州智峰认缴出资总额的49%。
东峰消费品作为衢州智峰之普通合伙人与执行事务合伙人拟认缴出资人民币2000万元,占衢州智峰认缴出资总额的1.00%。
另外,衢州智盛属于公司间接控股股东衢州工业控股集团有限公司实际控制的企业,属于公司关联方,因此本次共同对外投资构成关联交易。衢州智盛主要以自有资金从事投资活动、企业管理咨询、信息咨询服务。
公司表示,设立合伙企业主要是为持续优化在新型材料及I类医药包装等相关领域的布局,寻找细分行业内优质的标的进行投资,进一步夯实公司的产业基础、并探索发掘协同价值,以衢州智峰作为对科技创新型企业以及其他有重大市场发展潜力的企业进行投资的平台。
本次拟投资设立衢州智峰, 全体合伙人均以货币方式出资、且缴付期限相同,并约定按照各自出资比例同步缴付。

还没有评论,来说两句吧...