中华财险上海分公司遭罚款62万元处罚
中华财险上海分公司因违规操作被罚款62万元,中华财险上海分公司因违反相关法规,受到监管部门处罚,罚款金额达62万元,这一事件提醒各保险公司应严格遵守行业规定,加强内部管理,防止违规行为的发生,维护市场秩序和消费者权益。
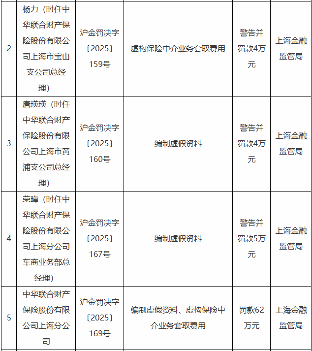
根据国家金融监督管理总局上海监管局于2025年9月26日公布的行政处罚信息,中华联合财产保险股份有限公司上海分公司因编制虚假资料、虚构保险中介业务套取费用被处以62万元罚款。
同时,杨力(时任中华联合财产保险股份有限公司上海市宝山支公司总经理)因虚构保险中介业务套取费用被警告并罚款4万元。唐瑛瑛(时任中华联合财产保险股份有限公司上海市黄浦支公司总经理)、荣暐(时任中华联合财产保险股份有限公司上海分公司车商业务部总经理)因编制虚假资料被警告并分别罚款4万元、5万元。
资料显示,中华财险,全称为中华联合财产保险股份有限公司。公司始创于1986年7月15日,2002年,经国务院批复同意,冠名“中华”,成为全国唯一一家以“中华”冠名的国有控股保险公司。
截至2024年12月底,中华财险注册资本金为146.4亿元人民币,公司综合偿付能力充足率为227.2%。2024年,中华财险实现保费收入681.2亿元。保费规模位居财险市场第五,农险业务规模位居全国前茅,政策性健康险业务位居财险市场第三。
上个月,中华联合财产保险股份有限公司一家分支机构也遭受处罚。
8月8日,国家金融监督管理总局金华监管分局行政处罚信息公开表显示,因未严格执行经监管批准或者备案的保险条款等,中华联合财产保险股份有限公司金华中心支公司罚款15万元,相关责任人许镇涛被警告并罚款2万元。

还没有评论,来说两句吧...