阳光财险多家支公司虚构业务遭处罚
阳光财险多家支公司因虚构业务被监管部门处罚,这些支公司涉嫌制造虚假业务,违反保险行业规定,此事件提醒保险行业加强内部管理,防范违规行为,维护市场秩序和消费者权益,也呼吁监管部门加大监管力度,确保保险行业的健康发展。
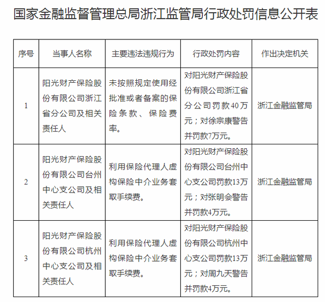
9月25日,据国家金融监督管理总局公布的行政处罚信息,阳光财产保险股份有限公司(下称“阳光财险”)旗下3家公司遭罚,涉及虚构业务套取手续费等问题。
具体来看,因未按照规定使用经批准或者备案的保险条款、保险费率,浙江金融监管局对阳光财产保险股份有限公司浙江省分公司罚款40万元,对相关责任人徐宗康警告并罚款7万元。
因利用保险代理人虚构保险中介业务套取手续费,浙江金融监管局对阳光财产保险股份有限公司台州中心支公司罚款13万元,对相关责任人张明会警告并罚款4万元;对阳光财产保险股份有限公司杭州中心支公司罚款13万元,对相关责任人周九天警告并罚款4万元。
记者注意到,今年以来,阳光财险旗下多家公司屡屡出现违法违规行为,罚单随之纷至沓来。
9月19日,因编制虚假资料,阳光财产保险股份有限公司湖北省分公司刚被被罚款24万元,相关责任人陈哲、陈峙宇、左娓被警告并罚款共计6万元。
8月15日,因套取费用,阳光财产保险股份有限公司伊犁中心支公司被罚款22万元,相关责任人马蕻凌被警告并罚款3万元。
4月29日,因向监管部门提供不实资料,阳光财产保险股份有限公司及相关责任人被监管部门处罚。湖北金融监管局对阳光财产保险股份有限公司罚款25万元。对彭松林警告并罚款5万元。
3月21日,因客户信息不真实,贵州金融监管局对阳光财产保险股份有限公司贵州省分公司罚款10万元;时任总经理助理杨飞鸿被警告并罚款1万元。
3月19日,阳光财产保险股份有限公司四家分支机构,因“拒不依法履行保险合同约定的赔偿义务”“未按照规定使用经批准或者备案的条款费率”等原因合计被罚款超过100万,多位负责人被警告。
3月3日,因财务业务数据不真实、虚构保险中介业务、承保异地雇主责任险业务,阳光财产保险股份有限公司宁波市分公司,被宁波金融监管局警告并处罚款56万元。
2月18日,因虚列业务及管理费、虚构保险中介业务套取费用、未按规定使用经备案的保险费率,阳光财产保险股份有限公司长春中心支公司被吉林金融监管局罚款53万元。时任总经理刘铁,被给予警告并处罚款10万元。
天眼查显示,阳光财产保险股份有限公司成立于2005年,阳光保险集团成员,是一家以从事保险业为主的企业。企业注册资本645690万元。

还没有评论,来说两句吧...