常平新华村镇银行内控问题引发75万罚单,三人遭警告
近日,常平新华村镇银行因内控问题被罚款75万,并有三人受到警告,该事件暴露出银行在内部管理上存在严重漏洞,引发外界关注,此次事件提醒广大金融机构需加强内控管理,防范风险,确保金融市场的稳健运行。
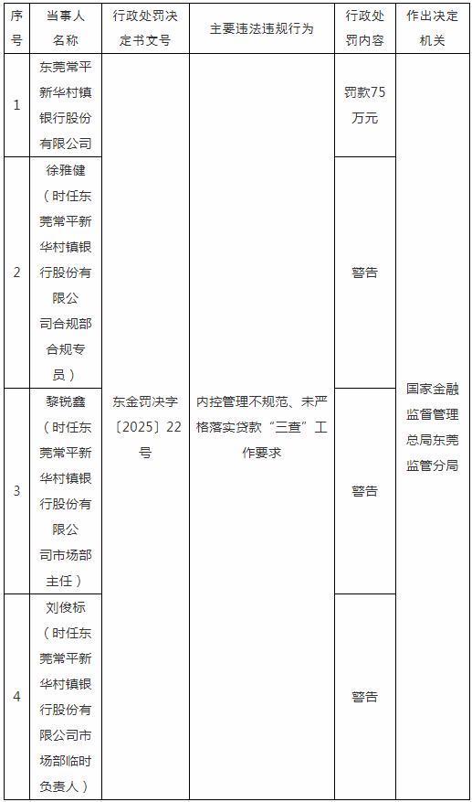
国家金融监督管理总局东莞监管分局10月10日披露的行政处罚信息公开表显示,东莞常平新华村镇银行股份有限公司被罚款75万元,主要违法违规行为有,内控管理不规范、未严格落实贷款“三查”工作要求。
同时,徐雅健(时任东莞常平新华村镇银行股份有限公司合规部合规专员)、黎锐鑫(时任东莞常平新华村镇银行股份有限公司市场部主任)、刘俊标(时任东莞常平新华村镇银行股份有限公司市场部临时负责人)被警告。
据东莞常平新华村镇银行2024年年报披露,黎锐鑫,监事,男,广东东莞人,2014年6月毕业于广东科技学院;先后任东莞常平新华村镇银行担任信贷客户经理、贷后客户经理、贷后部主管、贷后部副主任、市场部副主任、办公室副主任、市场部主任等职务。
官网显示,东莞常平新华村镇银行是由马鞍山农村商业银行做为主发起行并控股的村镇银行。
今年8月22日,东莞常平新华村镇银行公告变更控股股东。
公告显示,2025年7月16日,国家金融监督管理总局广东监管局发布《广东金融监管局关于广东顺德农村商业银行吸收合并佛山南海新华村镇银行、东莞常平新华村镇银行、广州番禺新华村镇银行、江门新会新华村镇银行的批复》,同意广东顺德农村商业银行股份有限公司吸收合并该行,并承接该行清产核资后的资产、负债、业务和员工。
2025年8月15日,广东顺德农村商业银行股份有限公司受让安徽马鞍山农村商业银行股份有限公司等持有的该行股份。股份受让后,广东顺德农村商业银行股份有限公司持有该行99%的股份。该行的控股股东变更为广东顺德农村商业银行股份有限公司。
数据显示,截至2024年末,该行资产总额为63256.86万元,比年初减少9734.92万元,降幅13.34%;负债总额为51701.61万元,比年初减少了9164.96万元,降幅15.06%;净资产11,555.25万元,比年初减少569.96万元,降幅4.70%。
截至2024年末,各项存款余额为35978.04万元,比年初减少9245.14万元,降幅20.44%。
各项贷款余额为49652.29万元,比年初减少12730.85万元,降幅20.41%;个人贷款余额
41060.97万元,占各项贷款余额82.70%。
截至2024年末,全行不良贷款余额为911.99万元,不良率为1.84%,拨备余额为1374.81万元,拨备覆盖率为150.66%。受资产质量下迁影响,风险递补能力较往年有所下降。

还没有评论,来说两句吧...