东莞银行IPO峰回路转业绩下滑
东莞银行IPO进程峰回路转,业绩出现下滑,近期,东莞银行在筹备IPO过程中面临业绩下滑的挑战,该银行在业绩、经营状况等方面出现一系列变化,使得其IPO进程充满波折,需要关注其业绩变动及未来发展趋势。
作者 | 源媒汇 童画
8月12日,东莞银行在全国银行间债券市场发行2025年金融债券(第二期),发行规模15亿元,期限3年,募资将用于"补充中长期稳定资金,提高核心负债规模,优化负债结构"等。
就在发债的一个多月前,即6月30日,东莞银行IPO的审核状态由"中止"转变为"已受理"。这意味着,历经17年上市长跑、一度折戟的东莞银行,重获希望。
IPO重启固然振奋人心,与此同时,东莞银行也要面对一个冷峻的现实:自2024年上半年以来,公司一级核心资本充足率一直在下降,业绩也在同步下滑。
2025年上半年,东莞银行实现营业收入49.66亿元、归母净利润23.65亿元,相较上年同期双双下滑,亦延续了2024年营收、净利"双降"的态势。
这无疑又为东莞银行的上市进程增添了一些悬念。
压降成本难挽业绩颓势
东莞银行的前身为东莞市商业银行,是由东莞市原14家城市信用社以及19家独立核算营业部股东、东莞市财政局和52家工商企业于1997年共同发起设立的股份制商业银行。
天眼查显示,东莞市商业银行成立于1999年9月8日,注册资本23.416亿元,法定代表人程劲松。2008年3月,东莞市商业银行更名为东莞银行。
图片来源于天眼查
经过26年的发展,东莞银行的资产规模取得了跨越式发展,截至2025年6月30日,该行的资产总额约为6770亿元,较2024年末增加了43亿元。
但是在规模增长的同时,东莞银行的业绩却表现不佳。
2025年上半年,东莞银行实现营业收入49.66亿元,较2024年上半年减少了4.33亿元,同比下降8.02%;归母净利润23.65亿元,较2024年上半年减少0.35亿元,同比下降1.46%。
这样的业绩表现,延续了上一年营收、净利"双降"的态势。2024年,东莞银行营收同比下降3.69%至101.97亿元,归母净利润下滑8.1%至37.38亿元。
从2025年上半年的营收结构来看,分化较为严重。
尽管报告期内东莞银行的手续费及佣金净收入同比大增29.04%至5.79亿元,投资收益增长21%至1.48亿元,但利息净收入同比减少5.95%至34.03亿元,成为拖累营收增长的主因。
这也同时反映出东莞银行的传统息差业务持续承压:2024年净息差已降至1.26%,显著低于城商行平均水平(1.43%);2025年上半年进一步收窄至约1.11%,逼近"破1"红线。
另外,2025年上半年,东莞银行的公允价值变动损益约为-3.51亿元,2024年同期约为0.46亿元;汇兑收益约为-1.48亿元,2024年同期约为0.06亿元。这两项损失,也是导致东莞银行营收同比下降的一个原因。
为了应对盈利压力,东莞银行2025年上半年计提信用减值损失6.37亿元,较2024年上半年减少3.91亿元,同比下降41.29%;业务及管理费约为16.43亿元,同比减少6.86%;所得税费用则从2024年上半年的1.39亿元增长至2025年上半年的2.58亿元,成为净利润下滑的一大"元凶"。
看得出来,东莞银行在极力"找补",尤其是进行成本压降,但依然未能挽救业绩颓势。
发债解不了核心资本之渴
即使在东莞本地市场,东莞银行的规模与业绩,也面临来自东莞农村商业银行(下称"东莞农商银行")的激烈竞争。
截至2024年末,东莞农商银行的资产规模达到7459.04亿元,超越东莞银行,成为区域资产规模第一。
2024年,东莞农商银行实现营收123.12亿元、归母净利润46.25亿元,尽管同样是营收、净利双降,但是依旧高于同期的东莞银行业绩。
更重要的是,东莞银行2025年上半年的核心一级资本充足率又降了。
截至2025年6月末,东莞银行的资本充足率为13.74%,较2024年末减少0.19个百分点;一级资本充足率为10.40%,较2024年末增加0.09个百分点;核心一级资本充足率为9.24%,较2024年末减少0.07个百分点。
值得注意的是,东莞银行2024年末的核心一级资本充足率为9.31%,相较2024年上半年末的9.55%已经减少了0.22个百分点。而2025年上半年末的数据,较2024年上半年末又减少了0.31个百分点。在核心一级资本充足率上,东莞银行一再下降。
为了填补资本缺口,东莞银行近年来频繁通过多种方式募资,例如2023年通过定向增发募资21.35亿元、发行二级资本债募资20亿元,2024年发行二级资本债20亿元、永续债22亿元,两年累计募资已超80亿元。
2025年东莞银行又大力发行金融债,7月10日发行金融债(第一期)30亿元,8月12日发行金融债(第二期)15亿元。
图片来源于中国外汇交易中心"CfetsOnline发布"公众号
然而,二级资本债、金融债属于债务工具,只会增加东莞银行的利息支出与负债端压力;永续债也仅能补充"其他一级资本",无法解决东莞银行核心一级资本不足的核心矛盾,核心资本的补充仍需依赖IPO。
上市之后,东莞银行可以通过股权融资直接补充核心一级资本,从根本上优化资本结构,打破"依赖债务补血→资本结构恶化→再需补血"的循环,同时提升资本充足率的可持续性,为资产规模扩张与风险抵御能力升级提供支撑。
因此,上市是东莞银行补足资本短板、增强同业竞争力、实现可持续发展的关键路径。而作为A股市场"最长寿"的IPO排队者之一,东莞银行自2008年首次递交材料以来,已历经17年上市长跑,期间三次因财务资料过期被中止审核,直至2025年6月30日才重新获得深交所受理。
但是,2025年上半年营收、净利润双降的情况会不会影响东莞银行的IPO进程呢?日前,源媒汇致函东莞银行,截至发稿尚未得到回复。
IPO进程障碍:股权分散与内控漏洞
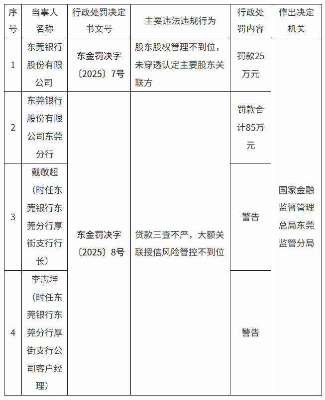
2025年4月17日,东莞金融监管分局连续开出两张罚单:东莞银行因"股东股权管理不到位、未穿透认定主要股东关联方"被罚25万元;同时,东莞银行东莞分行因"贷款三查不严,大额关联授信风险管控不到位"被罚85万元,两名高管被警告。
这是继2024年因贷款分类不准确、强制搭售保险等问题被罚210万元后,东莞银行再次因内控缺陷触礁。
图片来源于东莞金融监管分局
截至2024年末,银行业监督管理口径下的东莞银行关联交易授信余额约为87.29亿元,占该行资本净额15.25%。而2023年末这一数据仅为49.94亿元,占该行资本净额9.04%,短短一年时间,关联交易授信余额就增加了37.35亿元,增幅约75%。
其中,东莞银行2024年4月向关联方东莞证券授信23.45亿元,而2023年4月向对方的授信为15.45亿元,同比增加8亿元,增幅逾51%。
除去2025年4月的行政处罚,东莞银行在1月还被东莞金融监管分局处罚过,彼时其因"贷款三查不尽职导致贷款资金被挪用、票据业务贸易背景及保证金来源审核不严、个人消费贷产品存在合规漏洞、同业投资资产分类不准确,投前调查不尽职、向‘四证’不全的项目提供融资"而被罚款425万元,同时该行5名员工被警告。
股权与信贷管理的双重失守,映射出东莞银行存在的内控漏洞。在股权管理方面,东莞银行未穿透认定主要股东关联方,暴露出股东背景核查机制的漏洞;而贷款三查不严,则导致大额关联授信风险积聚。
股权结构相对分散,一度是东莞银行上市进程的主要障碍。截至2024年末,东莞银行的股东总数为5190户,自然人股东占比超98%,第一大股东东莞市财政局持股仅21.16%,前十大股东合计持股不足60%,形成"无实际控制人"格局。
图片来源于东莞银行2024年年报
针对上述问题,东莞银行提出强化股东穿透式管理、完善关联授信审批流程等措施,并计划引入第三方机构对股权结构进行全面梳理。
东莞银行的17年上市长跑,折射出城商行在区域竞争、息差收窄、合规管理等多重压力下的生存困境。随着东莞银行IPO审核重启,市场将持续关注该行能否在业绩承压、合规风险频发的背景下,完成从"规模扩张"到"质效提升"的战略转型。

还没有评论,来说两句吧...